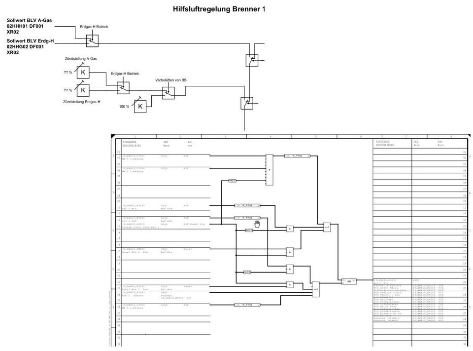
Aufgabenstellung
Es sollen systemneutrale Funktionspläne für eine automatische Umschaltung einer Gasturbine auf einen Abhitzekessel (Abgasbetrieb) oder über den Notkamin als Vorlage für das Leitsystem erstellt werden. Ferner soll die Automatik für den Frischluftbetrieb des Abhitzekessels mit Zusatzfeuerung entwickelt werden.
Realisierung
Die Pläne wurden mit Hilfe des Projektierungstools "LogiDoc" erstellt und dienen nun als Programmiervorlage für das Leitsystem.


